Project Overview
Hello! Excited to share a passion project: a cutting-edge mobile app reshaping collaboration for musicians. Our AI Tune Generator empowers vocalists, making music production easy and free. Artists can integrate their vocals with generated music and use the marketplace to share, rent, or sell their compositions. Imagine a future where music creation and distribution seamlessly unite in one user-friendly app, transforming the music industry. This journey is driven by a desire to support musicians in both artistic and business pursuits. Join us in creating, distributing, and reinventing the music landscape!
Goal
The primary goal of this project is to create a mobile application that not only simplifies music production but also empowers musicians to showcase their talent and monetize their creations. The application aims to balance out the music industry by providing a comprehensive solution for both music creation and distribution.
Objectives
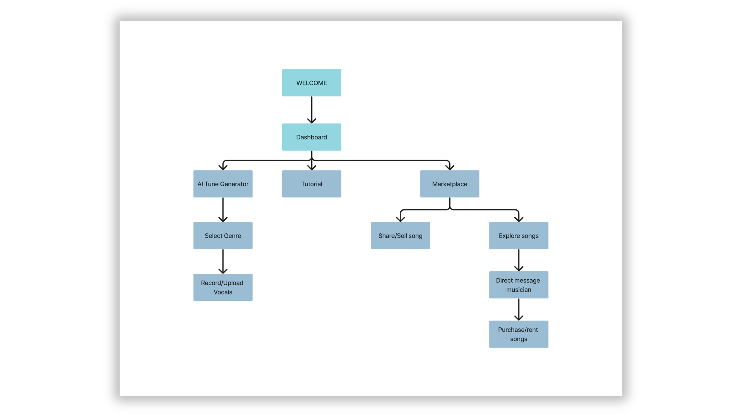
Platform Objective: The project aims to unite musicians and content creators on a user-friendly platform.
AI Tune Generator: Musicians can effortlessly create unique background music for their songs using the AI tune generator.
Simplified Process: Musicians record or upload vocals, choose a genre, and let the AI generate music.
Commercialization: Musicians can sell their creations, providing content creators easy access to music without copyright concerns.
Direct Communication: The app's messenger section facilitates direct communication between artists and buyers for a smooth purchase process.
Share song on
app’s marketplace
Buy/Sell on marketplace
Monetize from
creations
Create a song
AI Generates background tune
Avoid copyright
Tried to Build Tunescape
I attempted to construct an AI tune generator using React and CSS, leveraging the capabilities of ChatGPT. This generator produces musical tunes based on the specified key input.
Navigation Path
Site Map
Branding
Logo
Modern
Minimal
Professional
Artistic
Colors
Grey Scale
App Colors
Logo Colors
Fonts
Satoshi: The clean and modern aesthetic of Satoshi enhances readability and gives the app a sleek, tech-savvy vibe, making it ideal for a user-friendly interface.
Poppins: With its rounded, friendly design, Poppins adds a touch of warmth to the UI, ensuring a welcoming and engaging experience for users interacting with the app.
Gilroy: Gilroy's versatility and boldness make it perfect for highlighting key elements, providing a sense of sophistication to the app's overall design, and ensuring visual hierarchy for a seamless user navigation.
Key Features
AI Tune Generator: Empowers users, including singers and musicians, to effortlessly create original tunes by recording or uploading vocals and selecting genres.
Music Marketplace: Provides a platform for musicians to share, rent, or sell their compositions, fostering a collaborative and profitable environment.
Direct Messaging: Enables direct communication between buyers and artists within the app, allowing easy purchase transactions and clarifications on terms and conditions.
Renting Mechanism: Offers users the option to rent songs on a flexible basis, allowing for monthly subscriptions beyond a one-minute free trial.
Voice Recorder: Integrates a vocal recording feature for musicians and singers to enhance the originality of their compositions.
Copyright Prevention: Implements measures to prevent copyright issues, ensuring a legal and hassle-free environment for both creators and buyers.
User-Friendly Interface: Ensures a seamless experience for both content creators and musicians, promoting easy navigation, integration into creative tools, and efficient use of the AI tune generator.
Low Fidelity Wireframes
Mid Fidelity Wireframes
High Fidelity Wireframes
Prototype

